91资源网为您提供全面的技术教程,涵盖各种编程语言、开发工具和技术框架。无论您是初学者还是经验丰富的开发者,我们的教程都将帮助您提升技能、解决技术难题。每个教程都经过精心编写,内容包括详细的步骤说明、示例代码和实用技巧,旨在帮助您快速掌握新技术和提升工作效率。通过我们的技术教程,您可以不断学习和成长,保持在技术前沿。
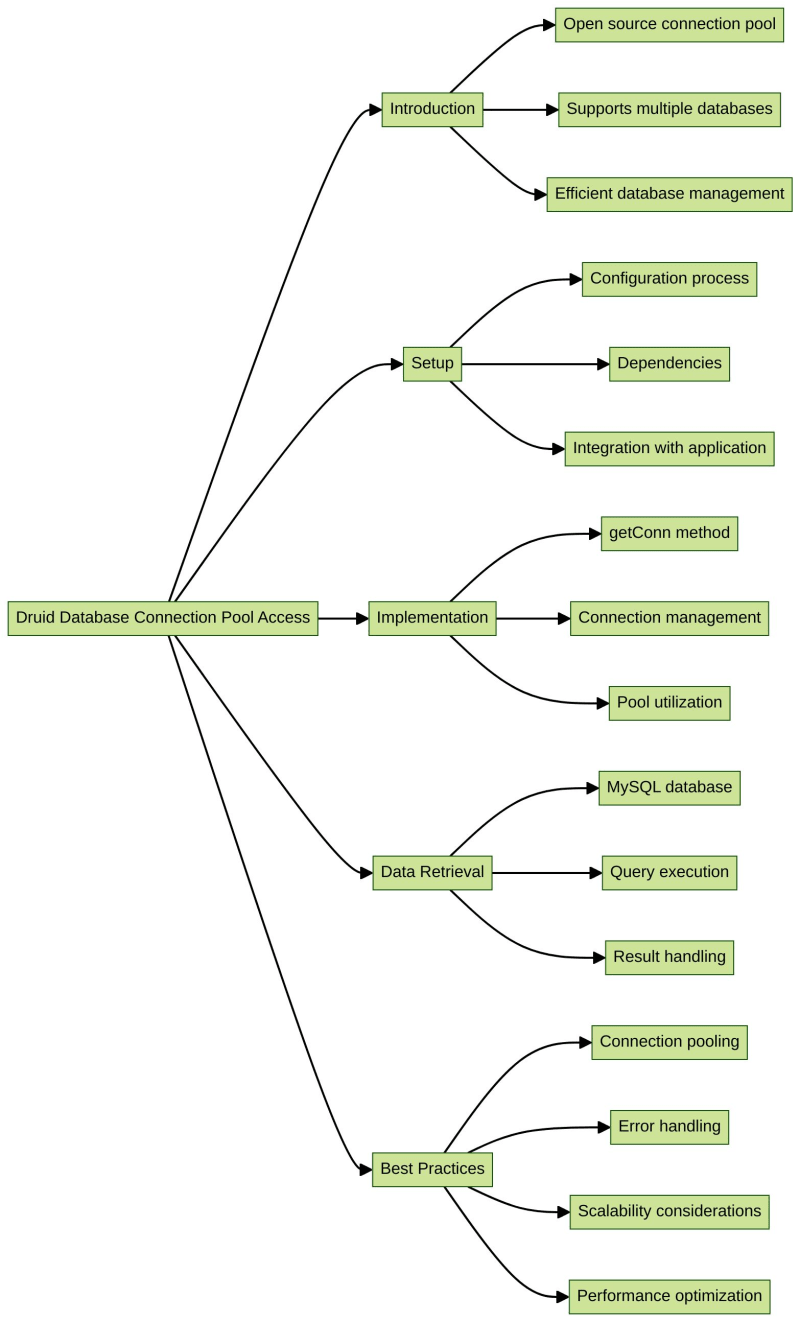
对于许多开发人员来说,应对数据库管理的复杂性可能是一项艰巨的任务,但有了正确的工具和知识,它可以成为一个无缝的过程。 LabEx 的 Druid 数据库连接池访问项目旨
函数式编程范例中的常见陷阱包括:副作用:函数不得修改外部状态。可变性:对象在创建后不能修改,防止线程安全问题。空值:使用 optional 安全处理空值,需谨慎检查空值
识别 java 函数执行效率不佳的难题:使用分析工具、基准测试和代码检查。解决方案:优化算法、使用缓存、并行化、优化数据结构和避免不必要的对象创建。实战案例:改善指数时
问题:如何解决 java 函数的多线程失效?重构指南:使用同步关键字(synchronized)确保特定代码块仅由一个线程同时执行。使用原子类(如 atomicinte
基准测试 java 函数至关重要,用于比较性能并确定最佳方法。常用库包括 jmh 和 caliper。基准框架可通过以下步骤进行设置:导入基准类使用 @param 声明
如何捕获 java 异常:使用 try-catch 结构在 try 块中捕获异常。在 catch 块中处理捕获到的异常。finally 块在 try 或 catch 块
在 java 中进行函数式编程的最佳实践包括:使用 stream api、lambda 表达式、方法引用和函数复合,这些实践提升了代码简洁性、可维护性和可测试性。 用
在java中,异常处理遵循最佳实践以确保代码的健壮性:已检异常必须通过try-catch块或throws声明显式处理。未检异常不需要显式处理,但可以使用try-catc
将 java 框架与云平台(如 aws)集成可构建高效且可扩展的 api。通过 spring cloud aws 等库,可轻松集成 sqs、s3 等 aws 服务。其优
java框架支持响应式数据库连接,提供以下优势:提高吞吐量;减少延迟;增强可扩展性。常用的java 框架包括:rxjava(使用rxjava扩展);reactor co
BrianSab16 天前
发表在:南通速强批量添加水印专家 v1.83Эта статья для ознак...
Ronaldgag18 天前
发表在:11日17日,星期一,在这里每天60秒读懂世界!Free PHP Blockchain ...
NelsonBOT18 天前
发表在:11日16日,星期日,在这里每天60秒读懂世界!Free non-criminal in...
Darrenjhjhjhcunny21 天前
发表在:11日14日,星期五,在这里每天60秒读懂世界!Атака черной материи...
parifoot-rdc-791 个月前
发表在:laravel 找不到页面Votre guide <a href=...
Anya142Sa1 个月前
发表在:ASUS华硕A8N-SLI Deluxe主板BIOS 10110Hello friends! I c...
91资源网站长-冰晨1 个月前
发表在:广告合作123
FrankFAT1 个月前
发表在:10日14日,星期二,在这里每天60秒读懂世界!Big cocks of blacks ...
RichardGlymn1 个月前
发表在:Java webservice多个参数怎么调用https://t.me/win_1_c...
Thomasstolo2 个月前
发表在:Java webservice多个参数怎么调用https://t.me/s/Casin...