91资源网为您提供全面的技术教程,涵盖各种编程语言、开发工具和技术框架。无论您是初学者还是经验丰富的开发者,我们的教程都将帮助您提升技能、解决技术难题。每个教程都经过精心编写,内容包括详细的步骤说明、示例代码和实用技巧,旨在帮助您快速掌握新技术和提升工作效率。通过我们的技术教程,您可以不断学习和成长,保持在技术前沿。
在使用电脑的过程中,我们往往需要打开不同的应用程序或者文件,并产生不同的窗口,经常同时使用多个窗口的话可以通过小编带来的Actual Title Buttons中文绿色特别版软件进行管理,这是一个非常
Geek Uninstaller可以帮助用户彻底删除不需要的程序,并清理残留的垃圾文件和注册表项,这款软件支持多种卸载方式,包括通过软件列表选择要卸载的程序,或通过扫描系统检测并卸载未知的残留程序,能
如果U盘设备中保存了一些重要的文件数据,不想被别人看到或者修改的话可以通过小编带来的EncFS MP 软件进行加密处理,这是一个非常简单方便的U盘加密工具,能够帮助用户轻松为文件添加密码,支持创建一个
房屋装修设计是个精细活,要计算各种高度、长度、面积,方便出设计图。美工智能门窗软件是专门设计门窗的软件,它拥有强大的设计和计算功能,可设计出不同外观和样式门窗,制定多种方案让客户挑选。软件操作起来也很
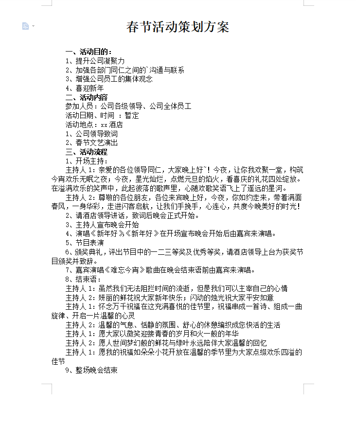
春节在即,很多公司都会举办春节活动来庆祝,为了让活动更加规范有序的开展,小编特带来了这款春节活动策划方案范文,里面包含了春节活动的活动目的、活动内容、活动流程以及附录几大方面,源文件为Word格式,大
PubNote是一个功能丰富专业的科研辅助工具,软件支持根据关键词订阅文献、百度学术检索、欧洲专利局的专利检索、国家标准的检索、sci-hub检索等功能,还能够自动分辨语言进行谷歌翻译,而且软件界面美
三星Galaxy Note 8 是三星旗下的一款智能手机,性能和外观都非常不错,吸引了很多用户的购买,现在小编为大家带来的这款三星Galaxy Note 8手机驱动是专为三星Galaxy Note 8
cadence spb 为用户提供了专业强大的自动化设计功能,能够帮助从事电路设计的朋友们更好地实现仿真模拟操作,这款软件功能完善,具备出色的设计解决方案,让用户轻松打造出更加出色的电路模型,操作界面
联想M7400PRO驱动程序是一款专为联想M7400PRO打印机设计的驱动程序软件,旨在帮助用户更好地使用联想M7400PRO打印机,它具有安装简单、操作方便等特点,可以帮助您快速安装和配置打印机,当
想要快速搜索屏幕上面的内容可以使用小编带来的这款截屏搜Screenshots Search 软件,这款软件将ocr识别和截图搜索相结合,能够帮助用户快速查找到图片上面的内容相关信息,功能丰富并且完全免
BrianSab22 天前
发表在:南通速强批量添加水印专家 v1.83Эта статья для ознак...
Ronaldgag23 天前
发表在:11日17日,星期一,在这里每天60秒读懂世界!Free PHP Blockchain ...
NelsonBOT24 天前
发表在:11日16日,星期日,在这里每天60秒读懂世界!Free non-criminal in...
Darrenjhjhjhcunny26 天前
发表在:11日14日,星期五,在这里每天60秒读懂世界!Атака черной материи...
parifoot-rdc-791 个月前
发表在:laravel 找不到页面Votre guide <a href=...
Anya142Sa1 个月前
发表在:ASUS华硕A8N-SLI Deluxe主板BIOS 10110Hello friends! I c...
91资源网站长-冰晨1 个月前
发表在:广告合作123
FrankFAT1 个月前
发表在:10日14日,星期二,在这里每天60秒读懂世界!Big cocks of blacks ...
RichardGlymn2 个月前
发表在:Java webservice多个参数怎么调用https://t.me/win_1_c...
Thomasstolo2 个月前
发表在:Java webservice多个参数怎么调用https://t.me/s/Casin...